Izhodni dokumenti
Izhodni dokumenti so namenjeni uradni pripravi in potrjevanju dokumentov, ki jih organizacija posreduje zunanjim prejemnikom, kot so stranke ali partnerji. Dokument se v sistemu mDocs+ ustvari na podlagi predloge (glejte navodila za ustvarjanje dokumenta iz predloge in uporabo MS Office predlog) ali pa se uvozi z uporabo funkcionalnosti Povleci & Spusti (Drag & Drop).
Izhodni dokument je dokument, ki ga organizacija pošlje navzven, tj. zunanjim prejemnikom – kot so stranke, partnerji, dobavitelji ali državne ustanove. Namen izhodnega dokumenta:
- Prenos informacij – obveščanje zunanjih subjektov o pomembnih dejstvih, odločitvah ali storitvah.
- Uradna komunikacija – zagotavljanje formalnega zapisa komunikacije z zunanjimi deležniki.
- Izpolnjevanje zakonskih obveznosti – pošiljanje dokumentov, kot so poročila, računi, obrazci ipd.
- Zagon ali odziv na poslovne procese – kot npr. ponudbe, naročila, odgovori na reklamacije itd.
- Dokazilo o aktivnosti – pisna sled, ki dokazuje, da je organizacija izvedla neko dejanje ali podala informacijo.
Seznam dokumentov
Seznam dokumentov (hitlista) izhodnih dokumentov prikazuje seznam vseh izhodnih dokumentov in nekaterih njihovih metapodatkov. Več o seznamih dokumentov najdete v poglavju > Seznam dokumentov. Uporabnikom omogoča hiter pregled, filtriranje in iskanje po ključnih metapodatkih, kot npr. datum prejema, pošiljatelj, vrsta dokumenta in status obdelave. S pomočjo hitliste lahko odgovorne osebe učinkovito razporejajo naloge, spremljajo potek obdelave in zagotavljajo, da noben dokument ne ostane neobdelan ali spregledan.
Barve statusov dokumentov
Zapisi se lahko skozi procese nahajajo v različnih statusih. Osnovi pomen ikon:
| Barva | Pomen | Opis |
|---|---|---|
| 🟢 | Zaključeno | Dokument je uspešno zaključen in obdelan. |
| 🟠 | V reševanju | Dokument je trenutno v postopku obravnave ali reševanja. |
| 🔴 | Storniran | Dokument je bil preklican oziroma storniran in ni več v veljavi. |
| 🔵 | V postopku odpreme | Dokument je v fazi priprave za odpošiljanje ali je že v postopku odpreme. |
| 🟡 | V čakanju na povratnice | Dokument je poslan, čaka se na prejem povratnice ali potrdila o prejemu. |
| 🟣 | Vse povratnice prejete | Za dokument so bile prejete vse zahtevane povratnice ali potrdila o prejemu. |
Privzeta maska izhodnih dokumentov

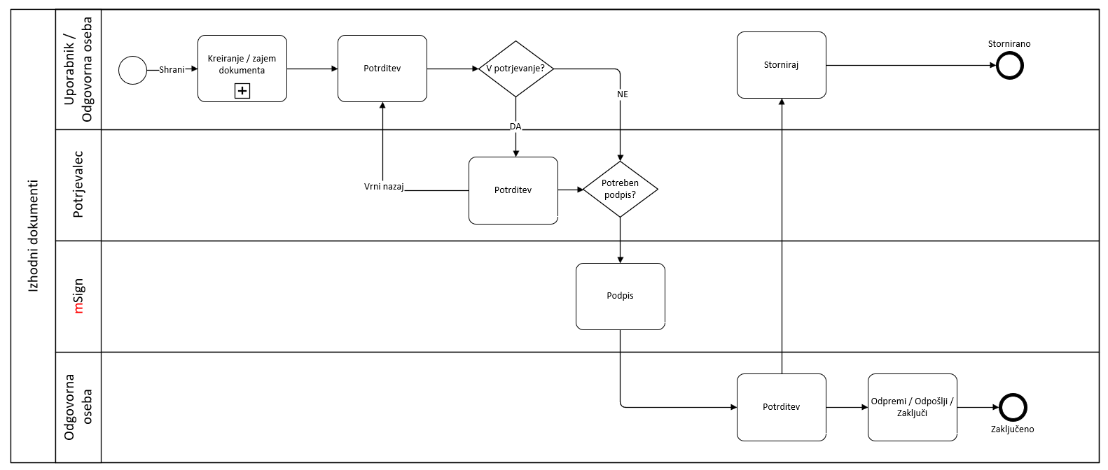
Privzet proces izhodnih dokumentov

Pravice na dokumentu se dedujejo iz zadeve ali urejajo na posameznem dokumentu, prepisujejo se tudi nekateri metapodatki in določa številka dokumenta. Namen procesa izhodnega dokumenta je dodeliti dokument osebi, ki mu je namenjen.
Odprema
Odprema izhodnih dokumentov je del delovnega procesa, ki omogoča, da se pripravljeni dokumenti na izbran datum in način odpremijo prejemnikom. Gre za zaključni korak v postopku obdelave dokumenta, pri katerem se določi, kako in kdaj bo dokument poslan iz organizacije, bodisi fizično po pošti ali elektronsko.

V dokumentnem sistemu se odprema izvede preko zavihka "Pošiljka" in akcije "Odpremi" (v primeru fizične odpreme) in "Odpremi e-pošto" (v primeru odpreme po elektronski pošti), ki so namenjene upravljanju s pošiljanjem. Ko uporabnik odpre izhodni dokument in izbere možnost odpreme, sistem prikaže osnovne podatke o dokumentu in prejemniku. Uporabnik nato določi način odpreme – to je lahko npr. pošta, elektronska pošta, osebna dostava, kurirska služba. Pomemben del postopka je tudi določitev datuma odpreme. Ta predstavlja dejanski dan, ko bo dokument poslan, in se zabeleži v sistemu kot del sledljivosti. Tako se zagotovi natančna evidenca vseh izhodnih dokumentov.


Namen funkcionalnosti odpreme v dokumentnem sistemu ni le olajšati administrativno delo, temveč tudi zagotoviti sledljivost, natančnost in pravočasnost pri pošiljanju pomembnih informacij. Z ustrezno uporabo funkcije odpreme se izboljša učinkovitost poslovanja in zagotovi doslednost pri komunikaciji z zunanjimi in notranjimi deležniki.
Določanje prejemnikov izhodnega dokumenta
Pri določanju prejemnikov izhodnega dokumenta je ključno, da so izbrani vsi relevantni naslovniki, ki morajo prejeti dokument. V sistemu mDocs+ lahko prejemnike določite na več načinov:
- Izbira iz imenika: Uporabnik lahko izbere prejemnike iz organizacijskega imenika ali iz predhodno shranjenih kontaktov. To omogoča hitro in natančno določitev naslovnikov.
- Ročni vnos: Če prejemnika ni v imeniku, ga je mogoče dodati ročno z vnosom imena, naslova ali e-poštnega naslova.
Dodajanje več prejemnikov: Sistem omogoča določitev več prejemnikov hkrati, kar je uporabno pri pošiljanju dokumentov več zunanjim subjektom.
Določitev vrste pošiljanja: Pri vsakem prejemniku je mogoče določiti, ali gre za pošiljanje po npr. e-pošti ali navadni pošti.
Odprema po e-pošti
Pri odpremi izhodnega dokumenta po e-pošti sistem omogoča, da se vsebina sporočila samodejno pripravi na podlagi podatkov iz zavihka Pošiljka. V polje Vsebina spremnega dopisa uporabnik vnese glavno sporočilo oziroma besedilo, ki bo prikazano v telesu e-pošte. V polje Opis prilog pa opcijsko doda pojasnila ali opise posameznih priponk, ki bodo priložene sporočilu. Zadeva e-pošte se avtomatsko izpolni z zadevo dokumenta. Priponke, ki so bile dodane dokumentu, se samodejno vključijo v e-pošto, uporabnik pa lahko po potrebi doda ali odstrani posamezne datoteke.
Po izvedeni odpremi sistem avtomatsko zabeleži ključne podatke, kot so datum in čas pošiljanja, poslano sporočilo, uporabnika, ki je izvedel odpremo, ter izbrani način pošiljanja. Dokument se nato označi kot odpremljen, kar pomeni, da je bil uspešno zaključen v okviru dokumentnega toka.
Odprema fizičnih dokumentov
Za odpremo fizičnih dokumentov je namenjena uporaba akcije "Odpremi". Akcija ponuja sledeče možnosti:
- V stanju odpreme: Ta akcija označi, da je dokument v stanju odpreme. Uporabna je v fazi kuvertiranja in čakanja na pošiljanje (npr. pošta je kuvertirana in pripravljena za oddajo ponudniku poštnih storitev).
- V čakanje na povratnice: S to akcijo se dokument označi kot odposlan in v čakanju na prejem povratnic. Po prejemu povratnic je treba izvesti še akcijo označevanja prejema povratnic. Pomembno: proces odpreme mora biti zaključen v koraku, v katerem je bil začet.
Označevanje prejema povratnic
Povratnice je mogoče evidentirati na dva načina:
-
Samodejno z mScan: Evidentiranje se izvede z uporabo ustreznega mScan opravila. Pri tem je pomembno, da je dokument v postopku v koraku, ki omogoča izvedbo opravila uporabniku mScan.
-
Ročno: Evidentiranje se izvede ročno s klikom na gumb "Povratnice prejete".
Po evidentiranju povratnic je za zaključek procesa treba izvesti akcijo "Zaključi", ki jo praviloma opravi uporabnik, ki je izvedel odpremo dokumenta.
Akcija "Pošlji v vložišče"
Akcija "Pošlji v vložišče" se uporablja v primerih, ko izhodne dokumente fizično odpremlja vložišče oziroma centralna pisarna organizacije. Ko uporabnik izbere to možnost, se dokument v sistemu označi kot pripravljen za odpremljanje in preda v obdelavo vložišču. Vložišče nato prevzame odgovornost za odpremo dokumenta, bodisi po pošti, kurirski službi ali na drug ustrezen način.
Postopek odpreme zagotavlja, da je celoten proces odpreme sledljiv in centraliziran, saj ima vložišče in ostali deležniki pregled nad vsemi dokumenti, ki jih je treba odposlati, in stanjem njihove odpreme. S tem se zmanjšuje možnost napak, izgube dokumentov ali nepooblaščenega pošiljanja, hkrati pa se zagotavlja skladnost z internimi pravili organizacije.